Abstract
The IKZF1 gene codes the transcription factor IKAROS with key regulatory functions in lymphopoiesis. Recurrent focal IKZF1 deletions (IKZF1 del), which affects the coding regions of IKZF1, have been identified as poor outcome in 30-40% adult B-ALL. Loss of IKAROS confer stem cell-like phenotype, upregulation of self-renewal capacity and cell-adhesion molecules, and TKI resistance. However, there are not specifically therapeutic options for IKZF1 del ALL and current protocols could not abrogate the adverse effect of IKZF1 del.Considering that IKAROS acts as a key component of the nucleosome remodeling and deacetylation (NuRD) complex engaging in development and metabolism, we speculate that epigenetic drugs, such as HDACi, might play a potent role in IKZF1 del high-risk B-ALL.
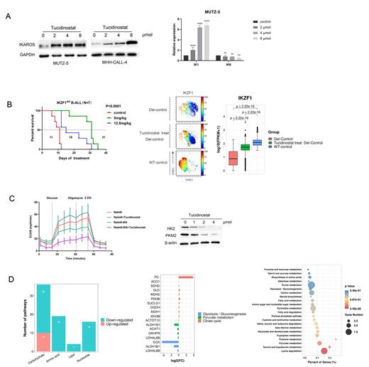
Firstly, B-ALL cell lines (IKZF1 del: MUTZ-5, MHH-CALL-4; IKZF1 wt: NALM6) and primary patient samples (n=10, 5 with IKZF1 del and 5 with IKZF1 wt) were treated with different HDACi, including valproic acid, vorinostat, romidepsin, RGFP966 and a novel HDAC-selective inhibitor tucidinostat. But noteworthily, only tucidinostat yielded specific and selective proliferation inhibition in IKZF1 del cell line(IC 50=1.377±0.05) and IKZF1 del patients samples (IC 50=2.318±0.07), compared with the effect on IKZF1 wt cells. Interestingly, tucidinostat induced remarked increase of mRNA and protein of IKZF1 expression in leukemia bulk and IKZF1 del single cell. Seahorse metabolic flux assay, lactate and ATP measurements was performed and revealed that tucidinostat treatment reduced glycolysis (P=0.0067), lactic acid (P<0.0001) and ATP level (P<0.0001) in IKZF1 del B-ALL cell lines. To verify metabolic change is depend on IKZF1 induction or not,dominant-negative Ikaros isoform 6 (DN-IK6), deletion of exons 4-7, was transfected into IKZF1 wt Nalm-6 cell line to negative regulate of IKZF1 wide-type expression. Overexpression of DN-IK6 in Nalm-6, increases sensitivity to tucidinostat, glycolytic capacity(p=0.05) and glycolytic reserve (p=0.012) also increases. While tucidinostat treating with the IK6-Nalm-6, tucidinostat would restore the transcriptional repressor function of the remaining wild-type IKZF1 allele and decrease glycolytic capacity(p=0.011) and glycolytic reserve(p=0.014). Notably, the metabolic rate-limiting enzymes HK2 and PKM2 were strongly repressed. These data indicate that tucidinostat reverses the metabolic reprogramming of glycolysis or Warburg effect in IKZF1 del B-ALL in an IKZF1-inducing dependent manner. For in vivo study, PDX model with immunodeficient NOD/SCID/IL2Rgnull mice were injected with heavily-treated refractory/relapsed IKZF1 del B-ALL patient samples (n=2) and treated with tucidinostat with different dosage of 5-12.5mg/kg/day. Administration of tucidinostat observed IKAROS expression trajectory and resulted in prolonged animal survival in IKZF1 del B-ALL PDX model(P<0.0001). Secondary transplantation of ALL cells from tucidinostat or vehicle-treated (1 x10 6) recipients revealed significantly improved survival in tucidinostat -treated group (p= 0.0235). These results indicate that tucidinostat treatment might elimination leukemia-initiating cells.Additionally, to profile the IKZF1 del B-ALL chromatin accessibility changes after tucidinostat-treatment. We performed ATAC-seq and observed a clear increase in accessibility at TCA cycle related gene and decrease in accessibility at glycolysis related gene.Furthermore, tucidinostat, formerly known as chidamide, was added to an open-label, one-arm PDT-Ph-like-ALL trial targeting adult Ph-like ALL, which is characterized with high frequency in IKZF1 deletions (Clinicaltrials.gov. NCT03564470). Preliminary data of PDT-Ph-like-ALL indicate that tucidinostat was effective and well-tolerated, yielded promising response in IKZF1 del Ph-like ALL (ASH2018, poster 4011; EHA 2019, PF181).
Collectively, our study demonstrates that the novel HDAC-selective inhibitor, tucidinostat, could specifically target IKZF1 del high-risk B-ALL, by restoring the IKZF1 expression, resulting in attenuation of proliferation, reverse the Warburg effect and improvement of the survival in PDX model and preliminary data in clinical trial. These findings provide mechanistic insights and a promising therapeutic strategy for IKZF1 haploinsufficiency alterations B-ALL patients.
No relevant conflicts of interest to declare.

This feature is available to Subscribers Only
Sign In or Create an Account Close Modal